இணையத்தில் கசிந்த சுசுகி மின்சார ஸ்கூட்டரின் வரைபடம்... ஆஹா..! என்னமா இருக்கு..!
சுசுகி இருசக்கர வாகன உற்பத்தி நிறுவனத்தின் மின்சார ஸ்கூட்டர் பற்றிய வரைபடம் கசிந்துள்ளது. இதுகுறித்த கூடுதல் தகவலைக் கீழே காணலாம்.

உலகமே மின் மயமாதலை நோக்கி நகர தொடங்கியிருக்கின்றது. மானியம், சிறப்பு சலுகை என மக்களை மின் வாகன பயன்பாட்டை நோக்க நகர்த்தும் முயற்சியில் உலக நாடுகள் ஈடுபட்டு வருகின்றன. இந்த நிலையைக் கருத்தில் கொண்டு வாகன உற்பத்தி நிறுவனங்கள் மின் வாகனங்களை அறிமுகப்படுத்தும் முயற்சியில் மிக தீவிரமாக செயல்பட்டு வருகின்றன.

அந்தவகையில், சுசுகி நிறுவனமும் மின்சார இருசக்கர வாகனத்தைக் களமிறக்கும் முயற்சியில் மிக தீவிரமாக ஈடுபட்டு வருகின்றது. இதனை உறுதி செய்யும் வகையில் ஓர் தகவல் தற்போது வெளியாகியுள்ளது. நிறுவனம் விரைவில் விற்பனைக்குக் கொண்டு வர இருக்கும் மின்சார இருசக்கர வாகனம் எப்படி இருக்கும் என்பது பற்றிய புகைப்படம் வெளியாகியுள்ளது.

காப்புரிமை (Patent)-க்காக வரையப்பட்ட மாதிரி படமே தற்போது கசிந்துள்ளது. முழுமையான உருவத்தை இன்னும் நிறுவனம் வெளியீடு செய்யவில்லை. உற்பத்தி பணிகள் தீவிரப்படுத்தப்பட்டு வருவதால் மிக விரைவில் இவ்வாகனத்தின் வெளியீடு பற்றிய தகவல் வெளியாகலாம் என எதிர்பார்க்கப்படுகின்றது.

சுசுகி இருசக்கர வாகன உற்பத்தி நிறுவனம் அதன் பர்க்மேன் ஸ்கூட்டர் மாடலின் அடிப்படையிலேயே மின்சார ஸ்கூட்டரை உருவாக்கி வருகின்றது. இதனை உறுதிப்படுத்தும் வகையில் கடந்த காலங்களில் அந்த வாகனம் குறித்த ஸ்பை படங்கள் இணையத்தின் வாயிலாக கசிந்தன. பரிசோதனை ஓட்டத்தின்போது எடுக்கப்பட்ட படங்கள் தற்போதும் இணையத்தில் வைரலாகி வருவது குறிப்பிடத்தகுந்தது.

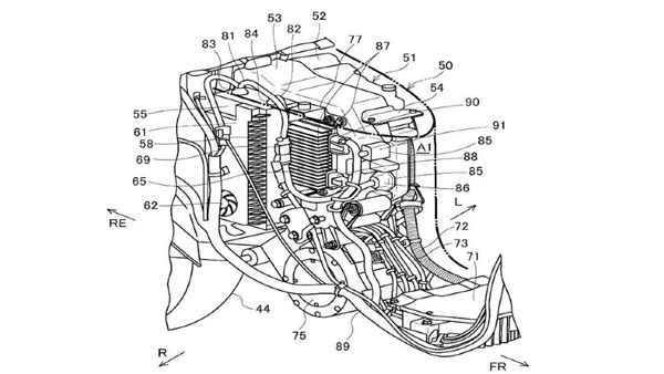
இந்த மாதிரியான சூழ்நிலையிலேயே காப்புரிமைக்காக வழங்கப்பட்ட புகைப்படம் இணையத்தில் கசிந்துள்ளது. இப்படத்தின் வாயிலாக என்னென்ன மாதிரியான அம்சங்கள் மின்சார ஸ்கூட்டரில் இடம் பெறி இருக்கின்றன என்பது தெரிய வந்திருக்கின்றது.

குறிப்பாக, அதிக இடவசதி, பெரிய பேட்டிரிகள், பின் வீலுடன் நேரடியாக தொடர்பு கொள்ளும் வகையில் மின் மோட்டார் ஆகியவை இடம்பெற இருப்பது தெரிய வந்திருக்கின்றது. மின் மோட்டார் மற்றும் பல முக்கிய பாகங்கள் இருக்கைக்கு அடியிலேயே இடம்பெற இருக்கின்றன.

மின் மோட்டாரை குளிர்ச்சிப்படுத்துவதற்கு ஏதுவாக பக்கவாட்டு பகுதிகளில் காற்று நுழையக் கூடிய வழிகள் வழங்கப்பட இருக்கின்றன. இதுபோன்ற கணிசமான தகவல்களே தற்போது வெளியாகியிருக்கின்றன. இவையனைத்தும் தற்போது கசிந்திருக்கும் மாதிரி புகைப்படத்தின் வாயிலாக கிடைத்தவை ஆகும்.

எலெக்ட்ரிக் சோதனையோட்டத்தில் ஈடுபடுத்தப்பட்டு வந்தாலும் இது எப்போது விற்பனைக்கு வரும் என்பது பற்றிய தகவல் இதுவரை வெளியாகமலே இருக்கின்றது. மேலும், எப்போது இதன் உற்பத்தி பணிகள் தொடங்கும் என்பது பற்றிய தகவலும் வெளியாகமலே உள்ளது.
குறிப்பு: 6 மற்றும் 7 ஆகிய இரு புகைப்படங்களை தவிர மற்ற அனைத்தும் உதாரணத்திற்கு வழங்கப்பட்டவை.


Click it and Unblock the Notifications








