'ஓலா உன்னால தாக்கு பிடிக்க முடியுமானு பாத்துக்கோ'.. டிவிஎஸ் நிறுவனமும் களத்துல இறங்க போகுது..
இந்தியாவின் மின்சார பைக் (eBike) பிரிவில் டிவிஎஸ் (TVS) நிறுவனமும் களமிறங்க இருப்பதாக தகவல்கள் வெளியாகி உள்ளன. இதை உறுதிப்படுத்தும் விதமாக அந்நிறுவனம் ஓர் இ-பைக்கிற்கு பேடண்ட் உரிமத்தைப் பெற்று இருப்பது தெரிய வந்திருக்கின்றது. இப்போதைய நிலவரப்படி டிவிஎஸ் நிறுவனம் ஐக்யூப் (iQube) எனும் ஒற்றை எலெக்ட்ரிக் ஸ்கூட்டர் மாடலை மட்டுமே விற்பனைக்கு வழங்கிக் கொண்டிருக்கின்றது. இதற்கு இந்திய மின்சார டூ-வீலர் பிரியர்கள் மத்தியில் மிக சிறப்பான வரவேற்புக் கிடைத்துக் கொண்டிருக்கின்றது.
இந்த மாதிரியான சூழலிலேயே எலெக்ட்ரிக் பைக் பிரிவிலும் தன்னுடைய கால் தடத்தை அது பதிக்க இருக்கின்றது. இப்போது வெளியாகி இருக்கும் தகவல்களின்படி நிறுவனத்தின்படி, பேடண்ட் செய்யப்பட்டு இருக்கும் மின்சார பைக் ஸ்போர்ட்ஸ் பைக்குகளைப் போன்ற லுக்கைக் கொண்டிருக்கும் என்பது தெரிய வந்திருக்கின்றது.

இந்தியாவின் மின்சார ஸ்போர்ட்ஸ் பைக் பிரிவில் மிகவும் குறைவான எண்ணிக்கையிலேயே டூ-வீலர்கள் விற்பனைக்குக் கிடைக்கின்றன. இவற்றின் வரிசையிலேயே ஓர் நபராக இணைய இருக்கின்றது டிவிஎஸ்-இன் இந்த இ-பைக். தோற்றத்தில் மட்டுமே இது ஸ்போர்ட்ஸ் பைக்குகளைப் போல இருக்கப்போவதில்லை. ஆற்றலை வெளிப்படுத்துவதிலும் அது ஸ்போர்ட்ஸ் பைக்குகளைப் போல இருக்கும் என தெரிய வந்திருக்கின்றது.
குறிப்பிட்டு கூற வேண்டும் என்றால் 310 சிசி திறன் கொண்ட ஐசிஇ பைக்குகளுக்கு இணையான ஆற்றலை இது உருவாக்கக் கூடும் என எதிர்பார்க்கப்படுகின்றது. மணிக்கு 200 கிமீ வேகத்தில் இது செல்லும் என்றும் எதிர்பார்க்கப்படுகின்றது. இந்த அதீத ஆற்றலுக்காக டிவிஎஸ்-இன் எலெக்ட்ரிக் பைக்கின் மைய பகுதியிலேயே எலெக்ட்ரிக் மோட்டார் பொருத்தப்பட இருக்கின்றது.

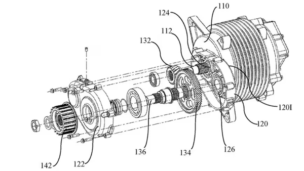
அது ஓர் ஏர் கூல்டு மோட்டார் ஆகும். இந்த மோட்டாரின் வரைபடமும் தற்போது இணையத்தில் வெளியாகி இருக்கின்றது. இதை பார்க்கையில் டிவிஎஸ் கிங் எலெக்ட்ரிக் ஆட்டோவில் பயன்படுத்தப்பட்டு இருக்கும் மோட்டாரைப் போலவே உள்ளது. ஆகையால், இ-ஆட்டோவிற்கு தயாரிக்க பயன்படுத்தப்படும் அதே கட்டுமானக் கலையைக் கொண்டே இ-பைக்கிற்கான எஞ்சினையும் டிவிஎஸ் தயார் செய்திருக்கும் என யூகிக்க முடிகின்றது.
இதேபோல், சிங்கிள் சைடு ஸ்விங்கார்ம் கொண்டதே இந்த பைக் இருக்கும் என்றும் கூறப்படுகின்றது. இது பைக்கின் ஸ்போர்ட்டியான தோற்றத்திற்கு கூடுதல் பிளஸ்ஸை சேர்க்கும் விதமாக இருக்கின்றது. இதேபோல், ரேஞ்சை தருவதிலும் இந்த இ-பைக் மிக சிறந்ததாக இருக்கும் என்பது தெரிய வந்திருக்கின்றது.

இது ஓர் முழு சார்ஜில் 200 கிமீ ரேஞ்சை தரலாம் என வல்லுநர்கள் யூகிக்கின்றனர். இதற்காக டூயல் பேட்டரி பேக்கே இந்த இ-பைக்கில் வழங்கப்பட இருக்கின்றது. பேடண்ட் பதிவு செய்யப்பட்டு இருக்கும் இந்த இ-பைக் எப்போது விற்பனைக்கு வரும் என்கிற விபரங்கள் வெளியாகவில்லை.
இப்போதைக்கு பேடண்ட் பதிவு செய்தது பற்றிய விபரங்கள் மட்டுமே வெளியாகி உள்ளன. இதற்காக சமர்பிக்கப்பட்ட ஆவணங்கள் வாயிலாக தெரிய வந்த முக்கிய தகவல்களையே இதில் வழங்கி இருக்கின்றோம். வேறு எந்த அதிகாரப்பூர்வ தகவலும் இந்த இ-பைக் பற்றி இதுவரை வெளியாகவில்லை. விரைவில் அதுபற்றிய விபரங்கள் வெளியாகும் என எதிர்பார்க்கப்படுகின்றது.
டிரைவ்ஸ்பார்க் கருத்து: ஓலா எலெக்ட்ரிக் நிறுவனம் ஏற்கனவே டிவிஎஸ் ஐக்யூப் எலெக்ட்ரிக் ஸ்கூட்டரால் லேசாக விற்பனையில் பாதிப்பைச் சந்தித்து வருகின்றது. இது விரைவில் ரோட்ஸ்டர் எனும் இ-பைக்கை நாட்டில் விற்பனைக்கு வழங்க இருக்கின்றது. இந்த நிலையிலேயே இதற்கும் ஆப்பு வைக்கும் பணியில் டிவிஎஸ் நிறுவனம் களமிறங்கி இப்போது தெரிய வந்திருக்கின்றது. டிவிஎஸ்-இன் இந்த அடியை ஓலாவால் தாங்க முடியுமா என்பதே இப்போது பலரின் கேள்வியாக மாறியிருக்கின்றது.


Click it and Unblock the Notifications









