சுஸுகியும் கோதாவுல இறங்க போகுது... ஓலாவுக்கு மட்டுமல்ல ஹீரோ விடா எலெக்ட்ரிக் ஸ்கூட்டருக்கும் ஆப்பு உறுதி!
சுஸுகி நிறுவனத்தின் முதல் மின்சார இருசக்கர வாகனம் எப்போது விற்பனைக்கு வரும் என்கிற தகவல் வெளியாகி உள்ளது. பெரிதும் எதிர்பார்க்கப்பட்ட தகவல் இப்போது வெளியாகி இருப்பது இந்தியர்கள் மத்தியில் மகிழ்ச்சியை ஏற்படுத்தி இருக்கின்றது. இதுகுறித்த கூடுதல் விபரங்களை இந்த பதிவில் பார்க்கலாம், வாங்க.
பிரபல இருசக்கர வாகன உற்பத்தி நிறுவனமான சுஸுகி (Suzuki), அதன் எதிர்கால இருசக்கர வாகன உற்பத்தி திட்டம் பற்றிய தகவலை வெளியிட்டுள்ளது. சமீபத்தில் சுஸுகியின் கார் உற்பத்தி பிரிவு அதன் எலெக்ட்ரிக் கார் உற்பத்தி திட்டம் பற்றிய தகவலை வெளியிட்டிருந்தது. நிறுவனம் ஒட்டுமொத்தமாக ஆறு எலெக்ட்ரிக் கார்களை அறிமுகம் செய்ய திட்டம் போட்டு உள்ளது. இவை அனைத்தும் 2030 ஆம் ஆண்டிற்குள் அறிமுகம் செய்யப்பட உள்ளன.

நிறுவனத்தின் முதல் எலெக்ட்ரிக் கார் மாடலாக இவிஎக்ஸ் இருக்கும் என தகவல்கள் தெரிவிக்கின்றன. இதன் வருகை 2025க்குள் அரங்கேறிவிடும் என்றும் கூறப்படுகின்றது. இந்த காரை சமீபத்திலேயே மாருதி சுஸுகி 2023 ஆட்டோ எக்ஸ்போ வாயிலாக அறிமுகப்படுத்தியது. இந்த நிலையிலேயே இருசக்கர வாகன உற்பத்தி பற்றிய தகவலையும் சுஸுகி வெளியீடு செய்து இருக்கின்றது. நிறுவனம் ஒட்டுமொத்தமாக 8 புதுமுக எலெக்ட்ரிக் இருசக்கர வாகன மாடல்களைக் களமிறக்க திட்டம் போட்டு இருக்கின்றது.
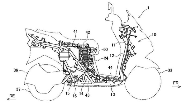
இந்த எட்டில் முதல் எலெக்ட்ரிக் டூ-வீலரை நிறுவனம் 2024 ஆம் ஆண்டிலேயே விற்பனைக்கு அறிமுகம் செய்ய இருக்கின்றது. இது தாமதமான வருகை ஆகும். இருப்பினும், இதன் வருகைக்கு எதிர்பார்ப்பு பல மடங்கு அதிகரித்துக் காணப்படுகின்றது. ஏற்கனவே சுஸுகி நிறுவனம் மின்சார இருசக்கர வாகனத்தை இந்திய சாலைகளில் வைத்து சோதனையோட்டம் செய்ய தொடங்கிவிட்டது. இதுகுறித்த படங்கள் பல ஏற்கனவே வெளியாகிவிட்டன என்பது குறிப்பிடத்தகுந்தது.

இந்நிலையிலேயே, 2024 ஆம் ஆண்டில் நிறுவனத்தின் முதல் எலெக்ட்ரிக் டூ-வீலரை விற்பனைக்குக் கொண்டு வர இருப்பதாக தகவல்கள் வெளியாகி உள்ளன. இந்த தகவல் இந்திய மின்சார இருசக்கர வாகன பிரியர்கள் மத்தியில் மகிழ்ச்சியை ஏற்படுத்தி இருக்கின்றது. பர்க்மேன் ஸ்கூட்டரிலேயே நிறுவனத்தின் முதல் மின்சார வெர்ஷன் எதிர்பார்க்கப்படுகின்றது. நிறுவனத்தின் அதிகம் விற்பனையாகும் ஸ்கூட்டர் மாடல்களில் பர்க்மேனும் ஒன்று. மிக சிறந்த இயக்க அனுபவத்தை வழங்கும் ஸ்கூட்டராக சுஸுகி பர்க்மேன் இருக்கின்றது.
இதில் சுஸுகி எலெக்ட்ரிக் வெர்சனை விற்பனைக்குக் கொண்டு வர இருப்பதாக இந்திய இருசக்கர வாகன பிரியர்கள் மத்தியில் மகிழ்ச்சியை ஏற்படுத்தி இருக்கின்றது. இதுதவிர இன்னும் பல மாடல்களை நிறுவனம் விற்பனைக்குக் கொண்டு வர இருப்பதாக மகிழ்ச்சியை இரட்டிப்பாக்கும் வகையில் அமைந்துள்ளது. எலெக்ட்ரிக் ஸ்கூட்டரை மட்டுமின்றி எலெக்ட்ரிக் பைக்கையும் அது விற்பனைக்கு அறிமுகம் செய்யலாம் என எதிர்பார்க்கப்படுகின்றது. அந்தவகையில், ஜிக்ஸெரின் எலெக்ட்ரிக் வெர்ஷனே இந்திய சந்தையில் எதிர்பார்க்கப்படுகிறது.

ஆனால், இதுகுறித்த எந்தவொரு அதிகாரப்பூர்வ தகவலும் இதுவரை வெளியாகவில்லை. இருப்பினும், இப்போது வெளியாகிக் கொண்டிருக்கும் தகவல்களினால் பர்க்மேன் எலெக்ட்ரிக் வெர்ஷன் மட்டும் உறுதியாக நாட்டில் எதிர்பார்க்கப்படுகின்றது. சுஸூகி நிறுவனம் மிக சமீபத்தில் பர்க்மேன் ஸ்ட்ரீட் 125 மாடலில் புதிய வேரியண்டை விற்பனைக்கு அறிமுகப்படுத்தியு. மேம்படுத்தப்பட்ட ஸ்டெபிளிட்டி, அதிகம் மைலேஜ் தரும் திறன் மற்றும் அதி நவீன தொழில்நுட்ப வசதிகளைக் கொண்டதாக இது விற்பனைக்குக் கொண்டு வரப்பட்டது குறிப்பிடத்தகுந்தது.
பர்க்மேன் ஸ்டிரீட் 125 இஎக்ஸ் எனும் பெயரிலேயே அது விற்பனைக்குக் கிடைத்துக் கொண்டிருக்கின்றது. பெரிய சீட் சொகுசான பயணத்திற்காக வழங்கப்பட்டுள்ளது. ஒட்டுமொத்தமாக மூன்று விதமான கலர் ஆப்ஷன்களும் இதில் வழங்கப்படுகின்றன. மெட்டாலிக் மேட் பிளாட்டினம் சில்வர், மெட்டாலிக் ராயல் பிரான்ஸ் மற்றும் மெட்டாலிக் மேட் பிளாக் ஆகியவையே அந்த நிற தேர்வுகள் ஆகும். எஞ்ஜின் ஸ்டார்ட் / ஸ்டாப் சிஸ்டம், நோட்டிஃபிகேஷனை வழங்கும் வசதி, வார்னிங்கை வழங்கும் அம்சம் உள்ளிட்டவையும் அதில் வழங்கப்பட்டு உள்ளது.
இவற்றுடன் ஈக்கோ டிரைவ் இன்டிகேட்டர் வழங்கப்பட்டுள்ளது. இத்துடன் மிக முக்கியமான ப்ளூடூத் அடிப்படையிலான ரைடு கன்னெக்ட் அம்சமும் பர்க்மேனில் வழங்கப்பட்டு உள்ளது. இதில் கொடுக்கப்பட்டு இருக்கும் திரையின் வாயிலாக பல்வேறு தகவல்களை ரைடர்களால் பெற்றுக் கொள்ள முடியும். டர்ன் பை டர்ன் நேவிகேஷன், செல்போனின் பேட்டரி லெவலைக் காண்பிக்கும் வசதி, ஓவர் ஸ்பீடு வார்னிங், இடிஏ அலர்ட், மிஸ்டு கால் அலர்ட், எஸ்எம்எஸ் மற்றும் வாட்ஸ் அப் மெசேஜ்களை படிக்கும் வசதியும் பர்க்மேனின் உயர் நிலை தேர்வில் வழங்கப்பட்டு இருப்பது அதன் கூடுதல் பிளஸ்ஸாகும். இத்தகைய சூப்பரான ஸ்கூட்டரையே சில மாதங்களில் சுஸுகி மின்சார வெர்ஷனில் விற்பனைக்கு அறிமுகம் செய்ய இருக்கின்றது.


Click it and Unblock the Notifications








